
当前,宠物产业已驶入发展快车道,产业升级需求持续升温,其中科技创新与投融资已成为驱动宠物产业发展的核心新质生产力,更是推动产业向高质量升级的关键引擎。
为进一步深化产学研用深度融合、加速科技成果向产业转化、强化产业链上下游协同协作,高校宠物行业校友联席会拟定于2025年11月7日至8日 ,在北京 举办“2025宠物产业科技创新与投融资论坛” ,为产业发展搭建专业交流与合作平台。
宠物产业科技创新与投融资论坛是我国,聚焦宠物产业科技创新和投融资的平台,以科技创新、技术研发、成果转化、教育培训、投融资、媒体传播、文化交流为主要特色,秉承公益性、开放性,通过共创、共享、共赢的方式致力于促进国内外宠物产业融合发展。本期论坛以《智汇京彩·宠业大兴》 为主题,聚焦产业发展趋势、科技创新、投融资服务,联合各高校宠物行业校友会,特邀科研院所、科创企业、投资机构、媒体、行业专家、政府科技产业园等进行科研成果发布、科技创新技术或产品展示、投融资研讨、科创路演,投融资对接等,搭建宠物科研院所、科创企业、投资者与媒体之间交流的平台,促进宠物行业科创企业资本路径认知升级。
一、大会主席团
名誉主席:
翟虎渠(原,候补委员 中国农业科学院原院长)
于康震(国务院参事 中华人民共和国农业农村部原副部长)
李德发(中国工程院院士)
李守军(瑞普股份 瑞派股份 董事长)
主席:
薛廷伍(全国政协丝路规划中心研究员 中牧集团原总经理)
论坛轮值主席单位:
中国农业大学北京挍友会宠物专业委员会
二、组织机构
主办单位: 中牧实业股份有限公司、中关村中兽医药产业技术创新战略联盟
协办单位: 北京市大兴区庞各庄镇
承办单位: 承办单位:PKC王牌宠物学院、南京乐爱悠宠物服务有限公司、东西部小动物临床兽医师大会
指导单位: 国际农业智库、中国兽医协会、中国兽药协会、南京农业大学、中国药科大学、中国珠宝玉石首饰行业协会、北京兽药行业协会、北京市饲料工业协会
联合主办: 中国农业大学北京校友会宠物专业委员会、华中农业大学动物科学技术学院动物医学院、南京农业大学动物医学院、中国市场调查业协会宠物产业与市场信息专业委员会、中国畜产品流通协会宠物分会、国家饲料工程技术研究中心、西北农林科技大学宠物行业校友会、南京农业大学宠物行业校友会等19家
共建单位: 宁波贝安生物科技有限公司、巍隆贸易(上海)有限公司、珠海联邦生物医药有限公司、瑞派宠物医院管理股份有限公司、深圳瑞德林生物技术有限公司、北京世纪华胜科技有限公司、爱迪森(江苏)生物科技有限公司、广发证券、金鼎资本、天风证券等26家
支持单位 :默沙东动物保健(上海)有限公司、硕腾(上海)企业管理有限公司、乖宝宠物食品集团股份有限公司、勃林格殷格翰动物保健(上海)有限公司、华农财产保险股份有限公司、礼蓝(四川)动物保健有限公司、国邦医药集团股份有限公司、佛山市雷米高动物营养保健科技有限公司、宠士尼萌宠星球(杭州)有限公司等24家
三、媒体发布
战略合作媒体: 东西部小动物临床兽医师大会、中兽医药联盟、牧科传媒、宠吾代、伊宠、宠星云、PKC王牌宠物课堂、PetNotes宠物商业研究、宠宠传媒
行业及专业媒体: 全球宠业出海洞察、35斗、宠物道、亿欧、亚宠头条、华南宠物、萌宠药知道、CPCRA宠业发展大会、它星球plus等
其他媒体: 每日经济、腾讯、搜狐、网易、凤凰网、新浪、今日头条、百度、财经导报等百余家媒体
四、大会内容
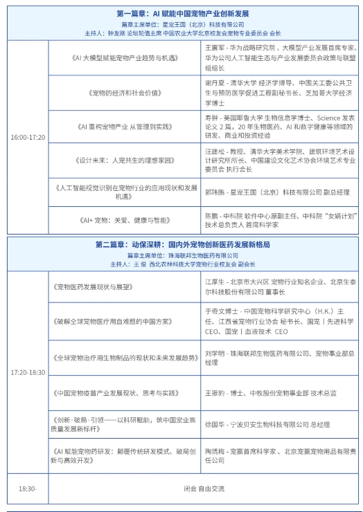
第一篇章:AI赋能中国宠物产业创新发展
第二篇章:动保深耕·国内外宠物创新医药发展新格局
第三篇章:产业聚焦·全球宠物食品与营养品创新趋势
第四篇章:多元视角·看宠物产业创新之道
第五篇章(分论坛):生态融合·宠物细分领域创新实践与价值升级,包含《2025中国连锁动物医院创始人大会》《2025中兽医药创新与人转宠注册分论坛》《202,I与宠物智能装备分论坛》《宠物遗传育种与繁育暨产业生态构建大会》《2025合成生物学与宠物新产品创制分论坛》
五、会议人员
论坛邀请各,农业高校及涉农院校宠物行业校友会、政府部门、国内外行业上市公司、高校院所科研团队、投资机构、保险公司、科创企业、行业协会等权威专家主讲和研讨,参会企业主要包括:宠物食品、医药、用品用具、服务等行业龙头企业和金融、证券、投资公司、保险公司、基金类等,机构。

六、展览展示
展览展示区设有铂金展位10个,,展位8个,银牌、铜牌赞助展位33个。展示范围包括政府科技产业园、高校和科研单位、融资企业、投资机构等创新成果/产品/服务/模式展示等。搭建时间为2025年11月5日,展示位限50余家企业或单位,被共建单位推荐者优先。
七、详细议程















