2018,,的赢家,很多人第一个想到的,也许真的不是法国队,而是华帝。其开展的“法国队夺冠、华帝退全款”,营销成功引起了后,热潮,但随着时间的推移,舆论仍然不可避免地出现了不同的声音,不仅网友围观吃瓜,各大媒体也是各抒己见,热闹非凡。而这其中,,的争议点,就是对于华帝线上退卡的质疑。
近日,华帝通过官方渠道就该活动相关事宜正式发出了声明,以诚恳负责的态度,向社会作出说明,站在消费者的立场回应各界的质疑。而关于退钱还是退卡,我们也在这里找到了答案。
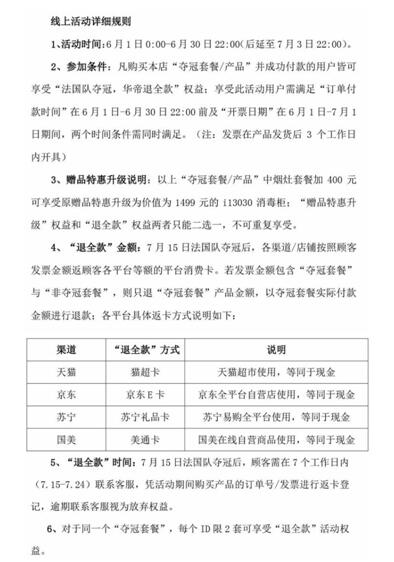
线上退卡?其实早就和购买者说好了
回顾华帝“法国队夺冠,华帝退全款”活动我们发现,其实早在2018年5月31日华帝启动活动宣传时,便已将活动的详细规则同步在华帝官方网站、官方微信、官方微博及各电商平台的华帝授权店铺首页进行了公示。确保线上和线下两个活动平台,都能够依规依据,顺利进行,其周全用心可谓一览无遗。
线上活动部分,华帝对活动时间、参与条件、赠品升级、退全款的金额形式、退全款时间以及夺冠套餐ID使用权益,给出了详细明确的规定。

全渠道24小时持续受理退款
作为法国队的官方赞助商,在7月16日凌晨法国队夺冠后,华帝第一时间发出“贺电”,并在第一时间通过短信、官方网站、官方微信、官方微博就退卡退款事宜进行了公告。其实在回看华帝官方微博后,我们也能发现在官博中华帝对于退款情况一直处于持续发布更新的状态,换言之,退全款活动从7月16日开启的那一刻至今,都处于正常进行的状态。
按照活动开启时已公示的规则,符合资格的用户都有序进行了退款。据公告上的数据可知,截止到7月20日10点,线上共收到退卡申请4292件,申请退卡金额1550万元,已退卡金额1340万元;可见其实大部分的线上退款,消费者都已经知道了会使用平台卡,一切进展都非常良好。
针对社会公众关注的一些问题,华帝更积极与中国消费者协会沟通,对于中消协关注的问题给予了及时回复,并表示欢迎消协和消费者的共同监督,确保“退全款”顺利进行。
误会终将解除,消费者永远第一位
在过去的一周,关于“退全款”中“退卡”与“退款”的误解的确不在少数。
但如果从理性角度分析,华帝在电商平台选择的“退卡”,同样是以官方真金白银购买回来的平台现金卡,是为了方便网购用户的操作,此卡也可以购买平台其他任意产品,并非是传言中的“绑定消费卡”或“指定产品购物卡”。
咨询过渠道平台相关人士,此类卡的实际成本对于品牌方而言其实是一样的,市场上的一些猜测显然并不是真的了解了事实的全部。
同时我们也看到,不管舆论风向的利弊,华帝自始至终都一直遵守着规则,专注落实行动,为消费者履行其承诺,相信不少消费者都能感受华帝这一份发自内心的尊重。












