7月20日下午,中消协发布情况通报,正式介绍了关于华帝对“退款”遭投诉的具体处理进情况(截止7月20日17时20分)。我们从中可以看到,经过对苏宁、京东、天猫等渠道的调查咨询,确认了退款手续均在履行之中,同时中消协已经与华帝达成对接,将共同妥善处理已收到的投诉。
*具体内容如下:

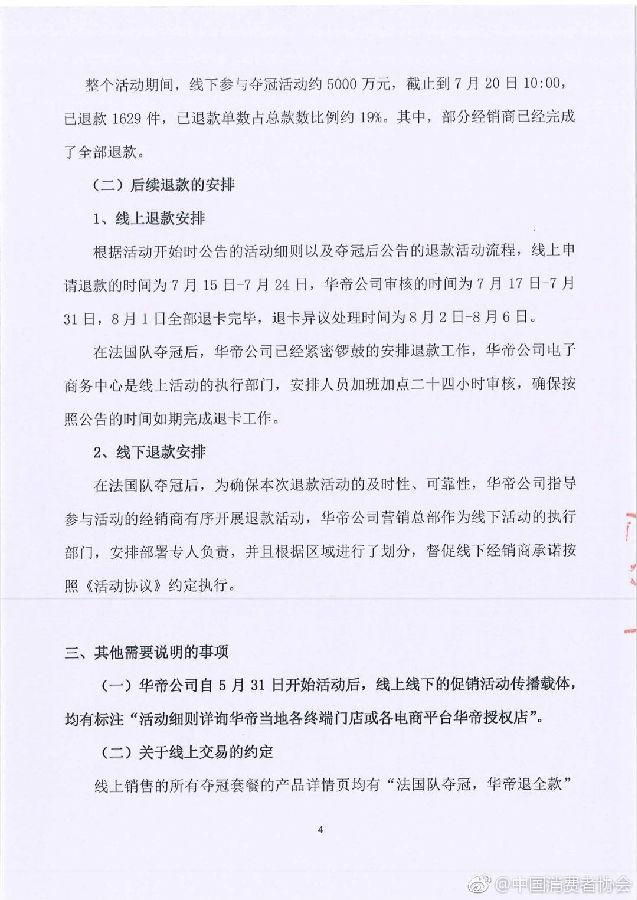
在中消协公开的华帝公司回复函中,华帝表示个别消费者购买的并非夺冠套餐型号产品,不符合退全款的条件,却要求办理退全款;根据活动规则,赠品特惠升级权益和退全款权益只能二选一,但个别消费者在选择赠品特惠升级后,仍要求退全款;消费者在非活动期间购买的产品并不参与此次退全款的活动,但是个别消费者在非活动期间购买的产品,也仍要求办理退全款。具体内容见下图:
以下为华帝公司回函:






当天晚上,华帝官方微博“@华帝公司”置顶了此份回函,从官方的角度向广大消费者、中消协及各大媒体表达了企业对于此次“夺冠退款”活动贯彻始终的态度。













