人民网北京5月28日电(池梦蕊)去年,针对媒体曝光北京市二手房交易中出现的个别住宅拆分炒卖现象,北京市住建委会同北京市规划国土委严格按照“房子是用来住的,不是用来炒的”定位要求,叫停了已取得不动产所有权的住宅房产拆分测绘成果审核和不动产权利拆分登记,坚决遏制炒房行为,并取得了积极成效。
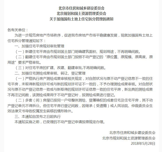
在对此类现象产生的历史根源进行分析并深入总结前期管控成效的基础上,5月28日,北京市住建委会同北京市规划国土委研究出台《关于加强国有土地上住宅拆分管理的通知》,从住宅平房改扩建项目规划审批管理和住宅(含平房)不动产登记管理进行规范,提出了五项具体措施即:新建住宅平房明确建筑面积、规划用途,不再明确间数;翻建住宅平房要“原位置、原规模、原高度、原用途”;对住宅平房的扩建、改建、翻建审批,不再明确间数;严格执行房产测绘成果审核相关规定,测绘成果不再注记间数;已按同一户号整体测绘、登簿确权的,其不动产登记单元不得拆分。
同时,针对实际交易中的特殊情形,《通知》也明确了:住宅平房已登记间数,因继承(受遗赠)或人民法院、仲裁委员会生效法律文书导致权属发生转移的情形除外。此前已受理的不动产登记申请按原规定办理。
对此,北京大学法学院教授楼建波表示,《加强国有土地上住宅拆分管理的通知》是继续严格落实“房住不炒”定位的一份政策文件,彰显了政府对任何炒房行为的“零容忍”。他认为,出现个别住宅拆分炒卖现象主要是2008年《北京市房屋登记办法》出台前,没有明确规定房屋登记的最小单元,因此出现了数套(间)住房在一个房本上登记成同一房号、坐落但通过拆分售卖此类房屋获利的情况,扰乱了市场秩序。住建、规划部门在去年及时叫停了此类行为,同时通过制定政策措施进一步规范住宅拆分管理,保护老百姓正常交易权益,也有利于对北京古都风貌的保护。
“3·17北京楼市调控已一年多,《通知》的发布表明了政府坚决抑制投资投机性购房需求,促进住房回归居住属性的决心与态度一如既往、毫不动摇。在‘堵’住炒房的同时,从今年4月开始,北京有大量限房价项目和共有产权项目入市,同时,2018年公租房分配和租赁房建设也将进入高峰期,我们期待通过多主体供给、多渠道保障、租购并举,满足更多人民群众的居住需求,实现住有所居。”楼建波说。
《通知》全文













