中新网广州11月2日电 (索有为 黄康灵 郑华友)记者11月2日从广东省公安厅获悉,近日,广东警方开展移动互联网应用安全监测,发现“汤姆猫小飞艇”“生死狙击:圣光骑士”“搜悦-精华新闻阅读”“拍拍贷借款”“美女化妆换装教程”“装X神器”等17款APP存在恶意扣费、窃取用户信息、强行捆绑推广应用软件等突出安全问题,涉及12个APP发布平台。
广东警方已通知有关发布平台,对存在安全问题的APP进行核查处置。

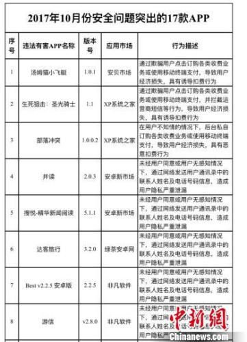
警方通报的有安全突出问题APP名单
据统计,自2014年以来,广东警方共监测应用2270万余款,清理下架违法违规应用103万余款,将6万余款应用列入黑名单。
全国各地公安机关在广东警方的协助下,关停管理混乱、安全责任不落实、问题突出的移动应用商店110余家。三年来,广东警方通过新闻媒体曝光50余款存在传播违法有害信息、破坏用户数据、窃取用户信息等突出安全问题的APP,提醒广大网民加强防范、及时卸载,保障了网民隐私和财产安全,得到公安部的高度肯定和社会各界、广大网民的高度认可。

警方通报的有安全突出问题APP名单
据了解,2014年,广东警方率先在全国范围内开展移动互联网应用安全监管工作,通过落实移动应用商店实名备案、APP实名发布以及安全检测移动应用商店已上线APP、媒体曝光安全问题突出APP、推动移动应用行业自律等措施,有效改变了移动互联网生态环境。
广东省网警总队有关负责人表示,下一步,将继续依托移动互联网应用安全监测中心,加大对利用APP窃取公民个人信息、盗窃诈骗以及传播病毒木马、恶意程序等违法犯罪活动的打击,震慑违法犯罪活动,净化移动互联网环境。(完)












